商用车驾乘人员的福音!工信部公开征求《商用车驾驶室乘员保护》的意见
时间:2019-09-03 来源: 作者:2019年7月8日,工信部公开征求对强制性国家标准《商用车驾驶室乘员保护》(征求意见稿)的意见。
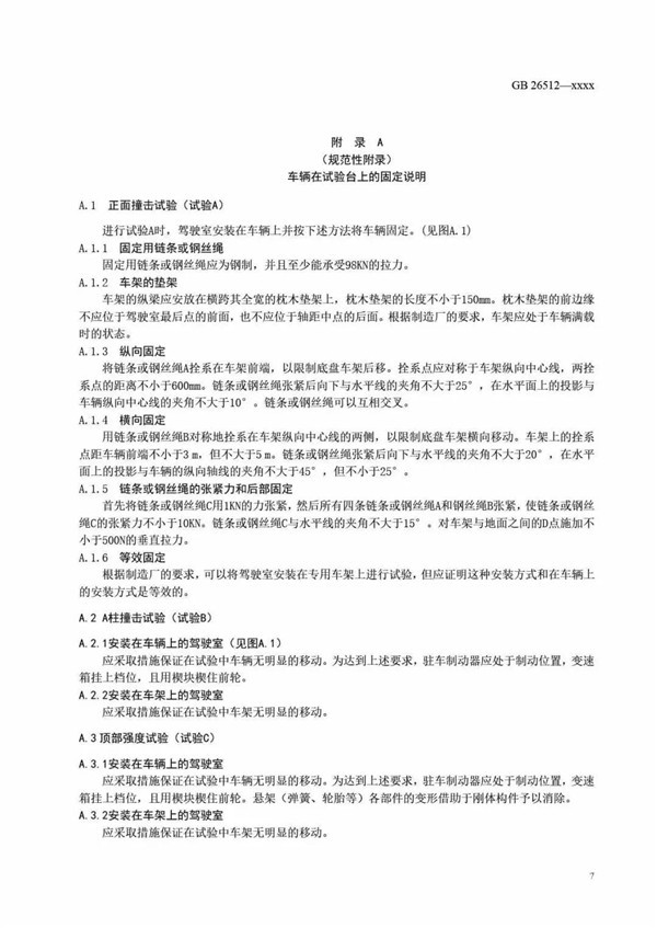
本标准为全文强制,按照GB/T 1.1-2009给出的规则起草。本标准代替GB26512-2011《商用车驾驶室乘员保护》,与GB26512-2011《商用车驾驶室乘员保护》的主要差异有:对于正面撞击试验(试验A),N3类车辆和总质量超过7500kg的N2 类车辆,撞击能量增加为55 kJ;增加 A 柱撞击试验(试验B);在顶部强度试验(试验C)中,N3类车辆和总质量超过7500kg的N2类车辆,增加动态预加载试验驾驶室侧面摆锤20撞击试验(P1)。
以下为征求意见稿正文:
公开征求对强制性国家标准《商用车驾驶室乘员保护》(征求意见稿)的意见
为适应我国商用车性能高速发展现状,不断提高商用车乘员保护技术要求,保障标准的科学性、适用性和先进性,加强对商用车安全方面的行业监管,工业和信息化部装备工业司组织行业机构、重点企业等单位开展了强制性国家标准GB 26512-2011《商用车驾驶室乘员保护》的修订工作,已研究形成征求意见稿,现公开征求社会各界意见。
征求意见截止日期为2019年8月8日,如有意见和建议,请以书面(个人需署名,单位需加盖公章,并留联系方式)或电子邮件形式进行反馈。
联系方式:
传真:010-66013708,邮箱:qiche@miit.gov.cn
附件:1.《商用车驾驶室乘员保护》(征求意见稿).doc
2.《商用车驾驶室乘员保护》编制说明.docx
工业和信息化部装备工业司
2019年7月8日
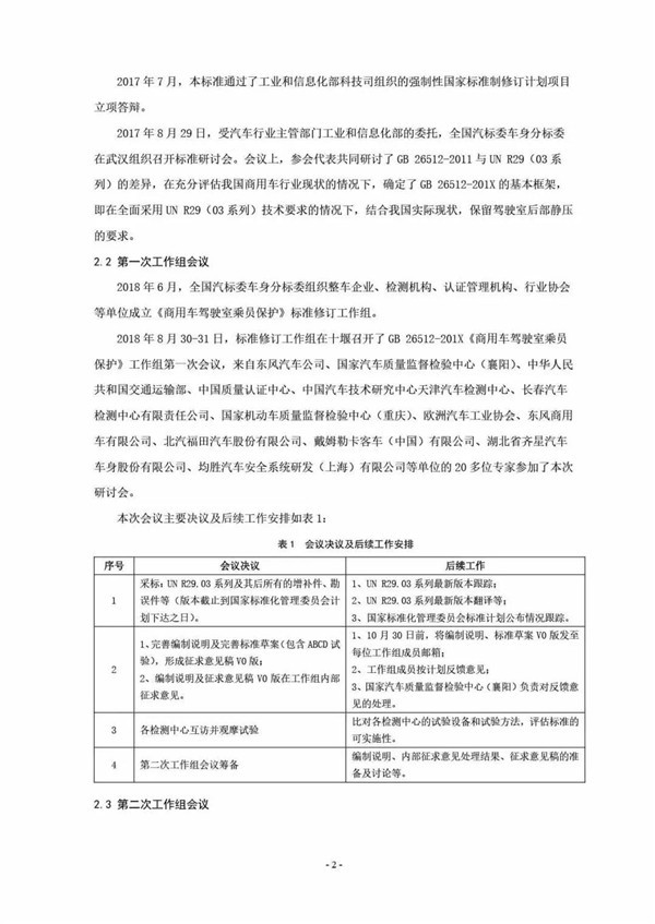
新申请型式批准的车型自2021年1月1日起开始实施,已获得型式批准的车型自2021年7月1日起开始实施。
附件1:《商用车驾驶室乘员保护》(征求意见稿)
-
答 特约编辑工作主要是涉及交通运输领域的相关资讯信息的采集和编发工作,交通网络信息化工作等。
-
答 中心总部不提供工资,调研员岗位有可经营性项目,调研员联系的写稿组稿业务所得撰稿费或编辑费,由各调研员个人所有。另外通过联系各类网络会员、网站开发及维护等资讯信息业务服务;舆情监测、危机公关、网络推广、不良稿件及信息处理等网络舆情服务,提供法律咨询、代写文书、维权服务、调研活动、市场调查、学术课题等法律咨询服务,联系主题活动或驻外代理机构等都有一定的提成比例。具体收入来源和提成分成比例详见制度规定的业务资料。
-
答 交通运输信息员申请表格从北京总部办公室、各地市级中心、推荐单位或推荐人处领取,可以直接在4个项目官网任一网站下载,进入官网点击“申请加入”栏目,选择“交通运输信息员”,打开页面里蓝色字体点击下载即可。具体填写要求参照《登记表填写规定》。
-
答 调研函主要是向涉案相应单位反映和核实事情情况
-
答 交通内参是政讯通·全国交通运输调研中心的核心网站之一,交通内参网网站由工业和信息化部审批并经公安网安备案,是合法合规的单位。
-
答 需要您先填写《删稿申请表》将填好后发送到网站底部邮箱进行删稿申请,同时提供您的身份证复印件或营业执照复印件有效证明身份的文件,并保证全部真实且合法获得,申请内容填写不完整视为无效,如是转载请提供源网站已删除的证明。我们审核后会将审核结果回复到您指定的电子邮箱中,请您注意查收。
-
答 交通运输调查员申请需提交:专兼职人员申请登记表和承诺保证书;无违法犯罪承诺书;无违法犯罪证明(由居住地或者户籍地派出所开具);身份证复印件2份;一寸蓝底免冠彩照3张,同时附电子照片1份;个人简历1份及相关学历或岗位资质证明资料复印件。 相关表格从北京总部办公室、各地市级中心、推荐单位或推荐人处领取,可以直接在4个项目官网任一网站下载,进入官网点击“申请加入”栏目,选择“交通运输调查员”,打开页面里蓝色字体点击下载即可。具体填写要求参照《登记表填写规定》。 (如:http://jtyssyfz.org.cn/show-12111.html)
-
答 交通运输调查员授权使用交通项目官网、政务百网及行业百网,共204个网站。
-
答 是五年以前的事情吗?因上访拘留是治安拘留还是刑事拘留的,如果是五年以前的事情,不是刑事拘留可以申请。
-
答 资讯核实函发的是资讯核实稿件,对于所发稿件的内容进行逐一核实确认,要对文稿涉及双方当事人的相关内容向当事人或相应涉事单位核实,做到所发稿件整体表述事件的证据充分,事实清楚,程序合法。避免网上发布内容失真或者片面性,同时再一次催促相应涉事单位尽快处理核实该案件。
-
答 没有联系,只是为了方便业务开展过程中的查询需要。
-
答 中心总部不提供工资,调研员岗位有可经营性项目,调研员联系的写稿组稿业务所得撰稿费或编辑费,由各调研员个人所有。另外通过联系各类网络会员、网站开发及维护等资讯信息业务服务;舆情监测、危机公关、网络推广、不良稿件及信息处理等网络舆情服务,提供法律咨询、代写文书、维权服务、调研活动、市场调查、学术课题等法律咨询服务,联系主题活动或驻外代理机构等都有一定的提成比例。具体收入来源和提成分成比例详见制度规定的业务资料。
-
答 资讯核实函一般是按程序发过调研函、催办函之后,仍未处理或未有任何回应的,向相关单位发稿件资讯核实。
-
答 交通内参是政讯通·全国交通运输调研中心的核心网站之一。都是以法制宣传、法律咨询服务等工作为主,是两个独立的网站,可独立开展业务。
-
答 百网站群包含核心网站,核心网站为政讯通专兼职工作人员提供特殊业务服务。
-
答 是五年以前的事情吗?因上访拘留是治安拘留还是刑事拘留的,如果是五年以前的事情,不是刑事拘留可以申请。
-
答 是收费的,单位专兼职人员在总部开具介绍信,遵守一事一信一主体,每个调研员可申请领取5张免费介绍信,5张之后每次申请需缴纳综合管理费用100元(2张),同一事件,去不同单位开具的介绍信,每增加一张介绍信加收管理费20元。开具介绍信需邮寄原件的,邮寄费到付。
-
答 我们是采用一个用户名注册并登录,发布同类频道或栏目的资讯信息,采用一网站发稿多网站共享发布。
-
答 核心网站不是项目官网,项目官网是项目门户网,核心网站是项目的功能性网站。交通安全调研网不是政讯通·全国交通项目的项目官网,是这个项目其中的一个核心网站。
-
答 交通内参网网站由工业和信息化部审批并经公安网安备案。 主要工作内容:发布及解读行业政策法规,反映行政执法部门的最新动态、重大事件、执法部门的最新工作进展情况,反映人民群众对司法建设的建议性意见,发布最近发生的各类经典案例的相关资讯和经典案例分析,发布日常生活中的案例及解决方法,展示执法部门监督、监管、法治建设等方面的工作成果,提供群众投诉举报服务等功能。
-
答 如您所在地有成立地市中心,可以到所在地市中心申请开具;如果没有地市中心,在申报选题详情内容最后注明申请开具介绍信并留下相应的收件地址、收件人和联系电话。
-
答 申请交通调研员需支付网络平台使用费,地市级1800元/年,省级3600元/年,全国级12000元/年,配套办公用品费300元。运费到付或者顺付50元。
-
答 工信部不审批带全国的网站。我们所有带全国字样的名称前都加了政讯通,意思是北京政讯通网络传媒中心在全国范围内开展的交通法制调研工作。网站显示没有全国字样,在文字资料或者口头表述时会有加全国,使用名称都是政讯通·全国交通运输资讯发布中心、政讯通·全国交通运输调研中心、政讯通·全国交通运输舆情监测中心、政讯通·全国交通运输事业发展中心。
-
答 没有强制要求。
-
答 主要业务分为四大部分: 资讯与信息化业务:面向全国交通领域党政机关、企事业单位及相关经济组织发展交通信息化会员为主的网络资讯信息服务,提供资讯发布网站资源200个。同步为交通领域提供信息交流与沟通的平台,可以实现一对一、一对多和多对多的沟通交流。 法制与调研业务:依法开展交通领域的课题调研、法制宣传、法律援助、法律咨询和公益活动等服务。 舆情与监测业务:面向全国交通领域党政机关、企事业单位等法人单位或组织依法提供网络舆情方面的监测、处理、公关等服务。 行业与发展业务:综合管理与辅助各地市级中心的运营、面向社会提供法制领域的活动策划与企业发展定制服务 同时有互联网开发以及相关技术服务,广告经营等。
-
答 我们没有省中心,只设地市级中心。
-
答 一共有四种,分别是:政讯通·全国交通运输调研中心、政讯通·全国交通运输资讯发布中心、《交通内参》编辑部、《交通舆情网》编辑部。
-
答 我们不属于社团机构,网站中心是网站的名称,工信部批的网站名称带中心,不是社团。
-
答 填写调研车牌《申请表》,并提供车辆的行驶证和驾驶证复印件,车辆所有人的身份证或营业执照复印件。费用1200元。
-
答 发布的文章需要经过审核才可以在网站栏目里正常查看,因周六属于休息日,可能无法及时审核,需工作日上班审核后才可以查看。另外需确认您上传的文章是什么类型的,负面文章不可以发布,文章上传格式或栏目不正确也不会正常审核。
-
答 在政讯通·全国交通运输资讯发布中心、政讯通·全国交通运输调研中心、政讯通·全国交通运输舆情监测中心和政讯通·全国交通运输事业发展中心项目官网上政务百网和行业百网的栏目可以打开查看具体的网站信息。
-
答 一共有3种。分别是:政讯通·全国交通运输调研中心、《交通内参》编辑部、《交通舆情网》编辑部。
-
答 宣传推广党和国家交通运输相关政策法律法规及交通运输项目;发布政务公开信息及政府交通运输资讯;积极采集发布各类交通领域的政策法规、行业信息、各地动态等各方面信息资讯,涉及法制、社会、民生、执法等相关资讯均可发布。
-
答 核心网站不是项目官网,项目官网是项目门户网,核心网站是项目的功能性网站。交通安全调研网不是政讯通·全国交通项目的项目官网,是这个项目其中的一个核心网站。
-
答 可以的,咱们的专兼职人员属于公益性岗位。
-
答 不属于。
-
答 平台由4个官网和政务、行业独立域名网站各100个组成,共204个网站。
-
答 政讯通·全国交通运输调研中心主要是承担交通运输相关的政策法规、执法司法、焦点问题、学术理论等方面的课题调研、法制宣传、法律咨询、维权援助等服务。
-
答 我们是采用一个用户名注册并登录,发布同类频道或栏目的资讯信息,采用一网站发稿多网站共享发布。
-
答 “政务信息一体化办公室”是一个联合机构,由多个企事业单位组成,不隶属于任何一个国家机关,以独立法人身份开展相应工作。
-
答 相关表格从北京总部办公室、各地市中心、推荐单位或推荐人处领取,可以直接在4个项目官网任一网站下载,进入官网点击“申请加入”栏目,选择“交通调研员”,打开页面里蓝色字体点击下载即可。具体填写要求参照《登记表填写规定》。 (如:http://jtdyzx.org.cn/show-12120.html)
-
答 负能量文章发布,如是调研员针对调研事件需要发稿时,需提前提交相应的证据资料,必须有投诉举报材料、投诉人身份证复印件、相关证据和调研核实证据等,同时提交所要发布的稿件内容,经总部审核通过后,所发稿件必须发稿人确认并签字,总部安排编辑在相关网站发布稿件内容。 转发负能量文章必须来自正规网站(网站备案手续齐全)的新闻资讯类文章可转发,贴吧、论坛、博客类不行。负能量的文章发布必须是经过单位调研核实,有相应的资料,符合单位工作范围等要求。
-
答 百网站群包含核心网站,核心网站为政讯通专兼职工作人员提供特殊业务服务。
-
答 调研员开展调研工作需要领取介绍信的,如果所在市的地市级中心没有成立,可以从总部申请,一事一信,总部开具好了之后寄给相应人员。同时,向总部申请介绍信的时候,需在网站上申报相应的选题。
-
答 可以申请
-
答 上传选题被退回有几种情况: (1)重复选题,后者不予审批; (2)选题上传内容格式错误或上传内容不全; (3)选题内容超出调研员工作区域范围; (4)选题内容超出调研员职权范围; (5)选题详情内容未填写。
-
答 1.从北京总部、各地市中心、推荐人、推荐单位处获取纸质表格; 2.进入任一官网→点击“申请加入”栏目→找到对应岗位→下载表格; 3.进入任一公众号→点击“用户中心”栏目→找到申请资料→下载表格。
-
答 (1)完成北京总部指定的国家重大课题和社会公共选题任务; (2)开展资讯采编、课题调研和法制宣传活动; (3)运用一体化应用平台开展服务的各项公益性、有偿性服务; (4)运用好互联网媒体平台的积极功能,为百姓维权提供合规渠道,监督政府等职能部门的行政不作为,化解社会矛盾,维护社会正义,响应国家倡导的构建和谐社会的号召。
-
答 (1)网上申报,在总部网站上用本人户名和密码登录发布选题; (2)发送短信息 至总部指定号码,选题申报内容必须具体准确,调研时间、调研人员姓名、涉案党政机关及企事业单位或各类组织的名称、调研事件及调研选题来源。 注:选题重复后者不予审批。
-
答 发布于同类频道或栏目的资讯信息,会在多个网站上共享发布。
-
答 工作区域您自己申请,一般是长期居住地、户籍所在地或者业务范围,以方便开展工作为依据。
-
答 需要填写调研车牌《申请表》,并提供车辆的行驶证和驾驶证复印件,车辆所有人的身份证或营业执照复印件,费用是1200元。
-
答 联系的写稿组稿业务所得撰稿费或编辑费,由书写人所有。另外通过联系各类网络会员、网站开发及维护等资讯信息业务服务;舆情监测、危机公关、网络推广、不良稿件及信息处理等网络舆情服务,提供法律咨询、代写文书、维权服务、调研活动、市场调查、学术课题等法律咨询服务,联系主题活动或驻外代理机构等都有一定的提成比例。具体收入来源和提成分成比例详见制度规定的业务资料。
-
答 政讯通·全国交通运输法制调研中心官网和核心主网的人工审核时间一般是一天两次审核,网站站群1-2天审核一次。经过前期测试文章发布没有任何问题,可升成自动审核,随时发布系统按要求随时审核。
-
答 前期发布的文章都需要审核,主要审核文章内容和格式。经过前期测试文章发布没有任何问题,可升成自动审核,随时发布系统按要求随时审核。
-
答 政讯通·全国交通运输调研中心主要是承担交通运输相关的政策法规、执法司法、焦点问题、学术理论等方面的课题调研、法制宣传、法律咨询、维权援助等服务。
-
答 政讯通·全国交通运输调研中心是依法依规开展互联网信息经营活动、法律咨询活动和正常民事代理活动,是法律法规赋予的权利,也是有义务遵守的规则。目前,中心受理的案件,90%政府都及时给予了书面或者电话回复。
-
答 您好,首先需要将电子版材料整理好发送到政讯通·全国交通运输调研中心官方微信上ZXT-qgjtfzdyzx。同时写一封求助信或举报信,信里的内容要包含:你是谁、你要投诉谁、按照时间线索叙述发生了什么事、提供相应的证据、和您的诉求。
-
答 政讯通·全国交通运输调研中心与交通运输没有关联,之所以官网上会出现交通部的窗口 ,只是为了方便业务开展过程中的查询需要。
-
答 宣传推广党和国家交通运输相关政策法律法规及交通运输项目;发布政务公开信息及政府交通运输资讯;积极采集发布各类交通领域的政策法规、行业信息、各地动态等各方面信息资讯,涉及法制、社会、民生、执法等相关资讯均可发布。
-
答 交通安全调研网不是政讯通·全国交通运输调研中心的官网,是中心其中的一个核心网站。核心网站是中心的功能性网站。
-
答 政讯通·全国交通运输资讯发布中心的双百网站是按不同的行业、不同功能分类,同一类别的网站由一个后台控制,方便操作和管理。同一类别里相同功能栏目会重复出现,特殊的网站,网站栏目不一样。
-
答 交通内参是政讯通·全国交通运输调研中心的核心网站之一。
-
答 需要先填写《删稿申请表》将填好后发送到网站底部邮箱进行删稿申请,同时提供相应的身份证复印件或营业执照复印件有效证明身份的文件,并保证全部真实且合法获得,申请内容填写不完整视为无效,如是转载请提供源网站已删除的证明。中心审核后会将审核结果回复到其指定的电子邮箱中。
-
答 网站备案手续齐全的正规网站的新闻资讯类文章可转发,贴吧、论坛、博客类不行。负能量的文章发布必须是经过单位调研核实,有相应的资料,符合单位工作范围等要求。
-
答 不收费,成为了我们的交通信息员,可以不限时、不限量的发布正能量文章。
-
答 利用行业百网站群,为企事业机关单位或其他组织、个人进行正能量宣传,发布涉及政策法规、XX动态、法制监察、监督调查、执法在线、内参纪要等方面的最新法制资讯。
-
答 特约编辑岗位可以对外进行有偿服务业务,按规定收费,详见《全国统一网络业务收费标准》。
-
答 通过提供舆情监测、危机公关、不良稿件及信息处理等服务,收取网络舆情服务费。
-
答 交通调研员等各类兼职人员,我单位不提供薪资。
-
答 政讯通·全国交通运输调研中心主要是承担交通运输相关的政策法规、执法司法、焦点问题、学术理论等方面的课题调研、法制宣传、法律咨询、维权援助等服务。
-
答 舆情监测员主要工作是有效应用政务、行业双百网站群和分析工具,对网络舆情进行有效监测、监控、公关、管理、分析应对和进行有效的舆情管理服务工作。
-
答 最好是提供蓝底一寸证件照电子版照片,提供电子版是为了制作工作证件用,纸质扫描后不是很清晰,做证件照效果不好,如果实在不能提供就寄纸质版的,我们扫描处理。
-
答 交通运输信息员的主要工作是采集、编发各类交通运输领域的资讯信息。
-
答 交通调研员主要负责调查、研究和分析交通法律问题,收集相关数据和信息,并提出建议和意见;而市场监督员主要负责监督和检查行政机关和其工作人员是否遵守法律和法规,发现违法行为并采取相应的监督措施。
-
答 不可以。
-
答 很抱歉现在网站上还无法提供所有证件模板的查询服务,这是官网待完善的内容之一。现在查询可以采用加微信(ZXT-qgjtfzdyzx),发您需要了解的证件样子照片。
-
答 调研员在所有岗位中,权限最高,业务范围最广,也是综合能力要求最高的岗位。调研员可以依法依规,针对个案进行调研,在案件办理过程中,有权申请向全国各级党政机关及涉事企事业单位发送调研函,协查函,函件由北京总部代发,前提是调研选题经查事实清晰、证据充分,总部予以立案。调研员可对外提供互联网全业务服务。
-
答 对不起!我们不提供您需要的查询服务。
-
答 您好,我们不是政府部门,我们单位是全国性综合法律服务平台,可以提供相关的法律服务。
-
答 宣传推广党和国家交通运输相关政策法律法规及交通运输项目;发布政务公开信息及政府交通运输资讯;积极采集发布各类交通领域的政策法规、行业信息、各地动态等各方面信息资讯,涉及法制、社会、民生、执法等相关资讯均可发布。
-
答 在政讯通·全国交通运输资讯发布中心、政讯通·全国交通运输调研中心、政讯通·全国交通运输舆情监测中心和政讯通·全国交通运输事业发展中心项目官网上政务百网和行业百网的栏目可以打开查看具体的网站信息。
-
答 任何人员,不可以将负面文章的直接发布,负能量的文章发布,必须是在经过单位调研核实,且相关资料和手续齐全,并符合单位工作范围等要求的前提下,才可以发布。文章发布是由总部安排编辑人员发布,调研员不能直接发布。
-
答 平台由4个官网和政务、行业独立域名网站各100个组成,共204个网站。
-
答 有意从事交通运输公益性工作,熟悉国家交通运输相关政策法规与交通领域工作,五年内无违法犯罪记录;熟悉基本的网络操作,能合理运用互联网信息网络平台的各类资源;了解、关注交通运输行业,年龄在25-65周岁的中国公民均可申请。
-
答 有意从事交通运输公益性工作,熟悉我国交通运输相关法律法规、司法政策,五年内无违法犯罪记录;熟悉调研工作,熟悉网络基本操作,年龄在25-65之间的中国公民均可申请,有过执法或者公检法行业相关从业经验者优先考虑。
-
答 4个不同的项目官网承担不同的网站功能,对应着4个业务板块。
-
答 百网站群包含核心网站,核心网站为政讯通专兼职工作人员提供特殊业务服务。
-
答 项目主要是发展行业资讯细分类网站,做的是行业市场细分和话语权平台,以网站站群模式增强项目市场竞争力的同时,给不同的用户提供不同的网站平台,尽量满足用户需求。
-
答 《交通内参》的主管单位是北京政讯通网络传媒中心,我单位从事的是交通运输领域调研活动,不是新闻媒体,没有记者证。
-
答 核心网站主要是项目业务执行使用的网站,运用于证件、介绍信、核实函、信封稿件便笺等。
-
答 按相关规定:如政治水平、法律法规意识、学历专业、业务水平、工作经验、工作态度、调研年限、社会责任感、工作绩效等,考评调研员级别。
-
答 依据具体情况。如果您是我们的中心会员,那您发布文章是免费的。会员有相应的账号和密码,可以不限时、不限量发布正面宣传文章。
-
答 不可以
-
答 可以去工信部域名信息备案管理系统和全国互联网安全管理服务平台中查询,项目官网的备案号在网页的尾部有显示。
-
答 您好,调研员申请需提交:岗位登记表及承诺保证书,无违法犯罪证明(由居住地或者户籍派出所开具),身份证复印件2份、一寸蓝底免冠彩照3张(同时附电子照片1份)、个人简历1份及相关学历或岗位资质证明资料复印件。 申请材料准备齐全,邮寄至全国交通运输资讯发布中心总部,联系电话:010-56212745、010-53382908,联系邮箱:qgfzdyzx@163.com,联系 Q Q:3206414697、1224368922,通讯地址:北京市东城区 建国门内大街26号 新闻大厦5层,邮编:100005
-
答 可以,需要您先按照我们单位的投诉程序操作,我们在收到您的投诉材料后根据案情情况给予您是否受理的意见。 投诉信的要求:收文单位:全国交通运输资讯发布中心;当事人身份(您是谁)、被投诉方(我要投诉谁)、按时间顺序写案件的经过,要求叙述清楚明了,现有证据内容,投诉诉求,联系方式等内容并由投诉人本人签字按手印,附上本人身份证明,如果本案申请人超过15位申请人需要有所有申请人出具的委托书。同时附上案件现有证据的复印件(合同、协议、公告、判决书等),所有上述材料寄至北京总部,我们核查后会与您联系。